招聘提示:抵制招聘诈骗、加强自我保护,如遇可疑信息,请及时与学院联系或拨打就业指导中心市场部电话(029-87082460)校园招聘违规举报
2022年3月7日 点击人次:909
凝聚奋斗者 成就创业者
—益客集团2022届校园招聘简章
一、我们是谁
益客成立于2004年10月,是中国领先的、成长速度最快的大型农牧食品集团之一,已成为中国大型禽类食品龙头企业、世界第二大肉鸭供应商、中国肉禽供应企业前三甲。(股票简称:益客食品301116)
集团业务贯穿家禽(肉鸡、肉鸭)品种繁育、种禽养殖、饲料、屠宰、调理品、熟食连锁、农业物联网、农业大数据与分析等全产业价值链,年营业收入超150亿元。
“情系三农,造福社会”
-使命:益客通过持续不断创新,呵护绿水青山,引领健康产业,改善人类生活。
-愿景:益客致力于成为员工美好家园的创建者、社区健康发展的推动者、产业社会最受尊敬的开拓者。
-人力资源理念:凝聚奋斗者,成就创业者。
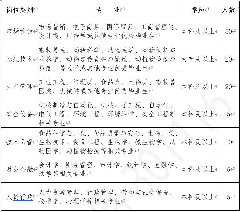
身份:2022届优秀毕业生,大专、本科、硕士、博士通通都有岗位;
背景:品学兼优,热爱学习,有上进心及责任心,肯扎根农牧食品行业;
方向:成为集团养殖、生产、技术、营销、管理、设备、物联网线路的精英;
发展:技术、营销、管理、职能多通道晋升发展;
地点:宿迁、徐州、泰安、菏泽、济宁、潍坊、临沂、邢台、苏州、上海。

四、薪酬福利四、酬福利
1、多元化收入
采取固定工资+绩效考核+补贴的方式,综合年薪:大专4-8万/年,本科6-12万/年,硕士8-15万/年;
2、全方位福利
五险一金、免费住宿及餐饮补贴、中秋和春节礼品福利、免费体检、团建、旅游、晚会、运动场所、WIFI全覆盖等,运动到休闲通通都有;
3、系统性培训
集团统一管理,双导师培养机制、轮岗培训、管理知识学习、专业技能培训、拓展训练、座谈交流、国内外游学等
五、晋升与发展
1、职位快通车:针对大学生员工,集团不定期举行管理岗位公开竞聘和内部岗位优先推荐,优先确保大学生员工晋升和发展;
2、能力拓展:集团提供全方位的培训体系,依托互联网教育平台为员工进行专业岗位技能培训、职业能力素质培训、拓展训练等;
3、全方位发展:集团统一组织大学生入职拓展训练,定期举行大学生座谈交流会,全方位关注大学生的工作和生活,为大学生创造良好的工作和生活条件。
六、应聘方式
校招流程:
宣讲会/双选会/网申——投递简历——简历筛选——面试 ——offer——签订三方协议——参观/实习/报到
联系方式:微信同号)
卢先生 15252881215 刘先生17686258699 高女士 18434760208
简历投递邮箱:
ecolovozhaopin@163.com(邮件标题:岗位+姓名+学校+专业+期望工作地点)
更多信息,请访问:
益客集团官方网站:点击查看/
江苏益客食品集团股份有限公司
领域:农、林、牧、渔业
规模:10000人以上
地址:宿迁市宿豫经济开发区太行山路1号
BAA
云研企信等级
超越 99.63 % 的校园招聘企业